Projects
Home
Blog
Updates
gg3z
A Proof of Concept Relational Game Language, made for the lang jam game jam
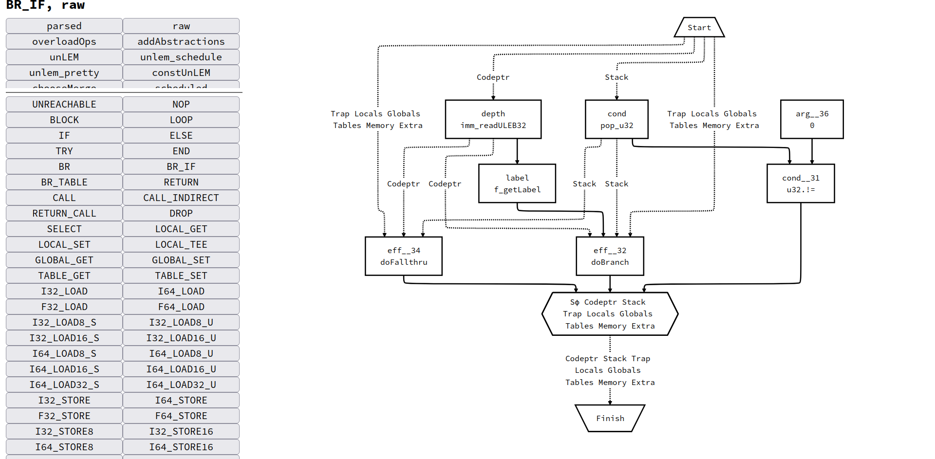
Canonical Bytecode Definitions for Wasm
A metaprogramming framework for generating Wasm tiers from bytecode specifications
Swat
A compiler from mostly-linear Sax to WASM that takes advantage of adjoint types for memory management
Discord Microblog CMS
A microblog that uses Discord bot DMs as a CMS
Interactive VSA Synthesizer
A WIP interactive program synthesizer
Interactive BitVector Program Synthesizer
A program synthesizer that generates differentiating inputs (likely edge cases)
FlashFill--
A VSA-based program synthesizer
Scalogic
A simple logic programming language
Cloth Simulator
Cloth sim with Verlet Integration
CalcuLaTeX
A pretty printing calculator with support for units and realtime output
Rocket Simulator
An in progress rocket simulator inspired by Kerbal Space Program
RustScript2
RustScript2 is a functional scripting language with as much relation to Rust as JavaScript has to Java.
SIMple Mechanics
A 2D rigidbody simulator made to help learn and teach physics online.
SIMple Electronics
A digital logic circuit simulator made to help understand and explain circuits. Compiled to WASM.
SIMple Gravity
A Universal Gravitation simulator made to help learn and teach physics online.
TinyVM
A tiny stack based bytecode VM that interprets a Turing complete instruction set.
slang
A simple scripting language interpreter
RustScript
A functional scripting language with as much relation to Rust as JavaScript has to Java
mikail-khan.com
My personal website, built in RustScript2, my own language
Rust Macroquad Playground
An in-browser editor to help beginners make Macroquad games with Rust.
SSH Connect 4
A multiplayer connect four server running over SSH
Telnet Messenger
A telnet messaging server written to learn Elixir/OTP
Pumice
A vulkano-made light and brittle game engine that rocks.
Tetrs
Tetris using Rust and ggez.
ssshmup
A super small shoot 'em up
OCaml Canvas Pong
Pong with AI written in OCaml
Two Player Flappy Bird
Sketchy two player flappy bird from high school